Kicsit módosítottam a programon, a fene se gondolta hogy pla soros porton átküldött idő (másodpercenként) annyi időt elvesz hogy a LED mátrix multiplexelésében észrevehető kimaradást okoz.
Mire rájöttem mitől elszik el egy pillanatra ...
A pontosságról: van kidöglött márkás pc alaplapom, arról is kipróbálom majd a bios órájának a kvarcát...
Lassan kész a leendő kapcsolási/nyák rajz is, nem lesz verseny ahova beküldhetem majd?
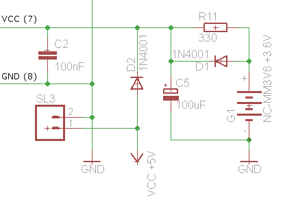
Párhuzamosan van kötve egy gombelemes egységgel a dugasztáp, ha elmegy az 5V akkor szépen halványan megy tovább egy 3V-os gombelemről. Persze most mivel nem akku van benne R11 ki van szedve.

Mivel lehet észlelni szoftverből hogy ez megtörténik és ilyenkor a ledeket nem kacsolni be?
